PRBX DBD150 Series AC/DC Power Supply
The PRBX DBD150 Series AC/DC Power Supply is a compact and robust solution for industrial, defense, and railway applications. Delivering up to 150W of power, it ensures reliable and efficient performance in challenging environments.
Read MoreFeatures
- Military Supply up to 150W
- 85-264 VAC Input voltage ranges PFC
- 1 isolated output
- Active very low inrush current limiting circuit
- 165*61*35mm very low profile
- MIL-STD 810 ruggedized
Specifications
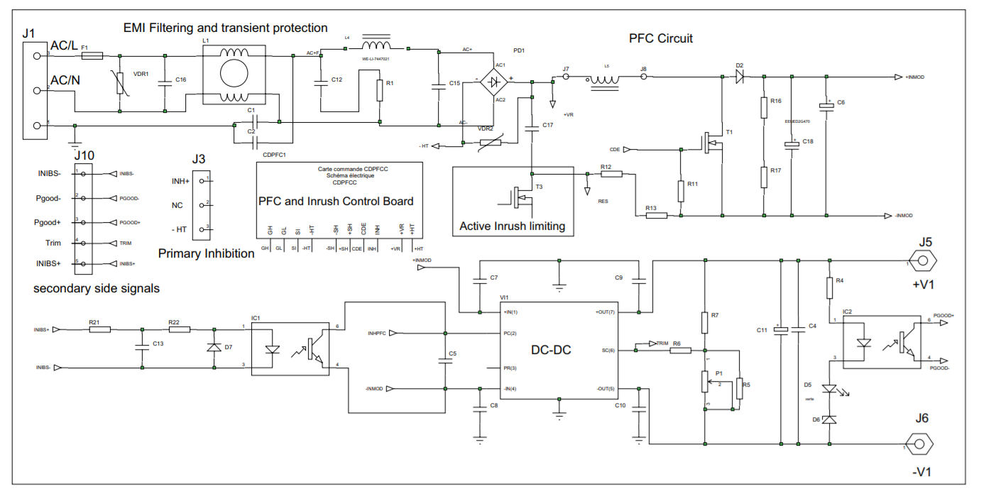
Technical Illustrations
Downloads
INPUT | |
---|---|
Input voltage | 85-264VAC. 100-350VDC. |
Frequency | 47Hz min, 50Hz typ, 440Hz max |
Power factor | 0.96 typ, 230VAC, 50Hz, Pnom |
Input current | 2.5A at Vin min. |
No-load input power | 5W at Vin typ. |
Peak inrush current | 1A Vin max. |
Start-up time | 0.7s typ. |
OUTPUT | |
---|---|
Output Voltage | See Selection Table |
Signals | . |
PGOOD+, PGOOD- | Emitter and collector isolated optocoupled signal, closed when output voltage is OK. Led is also available at the output side |
INH+, -HT | Primary inhibition, connect INH+ to -HT of J3 to disable (use contact or optocoupler). |
INIBS+, INIBS- | Secondary inhibition, use an external TTL voltage, high level to disable (INIBS+ INIBS- of J10) |
TRIM | Output can be adjusted 50-110%Vnom. with the potentiometer P1 at the output side or by an external voltage 0,6 to 1,25Vmax voltage referred to -OUT. |
ENVIRONMENTAL | |
---|---|
Operating temperature | -20°C to +85°C (T-option -40°C). |
Heatsink temperature | -20°C to +100°C (T-option -40°C). |
Storage temperature | -40°C to +125°C. |
MTBF | Heatsink temp 40°C, GB 302750, GF 172566. Heatsink temp 70°C, GB 145320, GF 84558. Heatsink temp 100°C, GB 88644, GF 52426. |
GENERAL | |
---|---|
Weight | Approx 0, 41 kg |
OPTIONS | |
---|---|
H | 15mm heatsink included (transversal fins). |
M | MIL-STD 810 ruggedized MIL-STD 461 CE102 EMI. |
T | -40°C operation. |
V | Conformal coating |
STANDARDS | |
---|---|
Safety standards | Built to meet IEC60950-1, EN60950-1. |
Option M | Built to meed MIL-STD-461E CE102, MIL-STD1399-300A & MIL-STD-810E shock & vibrations. |
Option V | Built to meet MIL-STD-810E humidity. |





INPUT | |
---|---|
Input voltage | 85-264VAC. 100-350VDC. |
Frequency | 47Hz min, 50Hz typ, 440Hz max |
Power factor | 0.96 typ, 230VAC, 50Hz, Pnom |
Input current | 2.5A at Vin min. |
No-load input power | 5W at Vin typ. |
Peak inrush current | 1A Vin max. |
Start-up time | 0.7s typ. |
OUTPUT | |
---|---|
Output Voltage | See Selection Table |
Signals | . |
PGOOD+, PGOOD- | Emitter and collector isolated optocoupled signal, closed when output voltage is OK. Led is also available at the output side |
INH+, -HT | Primary inhibition, connect INH+ to -HT of J3 to disable (use contact or optocoupler). |
INIBS+, INIBS- | Secondary inhibition, use an external TTL voltage, high level to disable (INIBS+ INIBS- of J10) |
TRIM | Output can be adjusted 50-110%Vnom. with the potentiometer P1 at the output side or by an external voltage 0,6 to 1,25Vmax voltage referred to -OUT. |
ENVIRONMENTAL | |
---|---|
Operating temperature | -20°C to +85°C (T-option -40°C). |
Heatsink temperature | -20°C to +100°C (T-option -40°C). |
Storage temperature | -40°C to +125°C. |
MTBF | Heatsink temp 40°C, GB 302750, GF 172566. Heatsink temp 70°C, GB 145320, GF 84558. Heatsink temp 100°C, GB 88644, GF 52426. |
GENERAL | |
---|---|
Weight | Approx 0, 41 kg |
OPTIONS | |
---|---|
H | 15mm heatsink included (transversal fins). |
M | MIL-STD 810 ruggedized MIL-STD 461 CE102 EMI. |
T | -40°C operation. |
V | Conformal coating |
STANDARDS | |
---|---|
Safety standards | Built to meet IEC60950-1, EN60950-1. |
Option M | Built to meed MIL-STD-461E CE102, MIL-STD1399-300A & MIL-STD-810E shock & vibrations. |
Option V | Built to meet MIL-STD-810E humidity. |





Find the Right Model
Model Number | Input Voltage (Vac) | Output Voltage (Vdc) | Output Current (A) | ||
---|---|---|---|---|---|
![]() |
DBD-250 | 110/230Vac | 2 (1.5 - 2.2) Vdc | 25A | |
![]() |
DBD-3V350 | 110/230Vac | 3.3 (2.5 - 3.6) Vdc | 15A | |
![]() |
DBD-3V375 | 110/230Vac | 3.3 (2.5 - 3.6) Vdc | 22.7A | |
![]() |
DBD-550 | 110/230Vac | 5 (2.5 - 5.5) Vdc | 10A | |
![]() |
DBD-5100 | 110/230Vac | 5 (2.5 - 5.5) Vdc | 20A | |
![]() |
DBD-8100 | 110/230Vac | 8 (6 - 8.8) Vdc | 12.5A | |
![]() |
DBD-1275 | 110/230Vac | 12 (6 - 13.2) Vdc | 6.25A | |
![]() |
DBD-12150 | 110/230Vac | 12 (6 - 13.2) Vdc | 12.5A | |
![]() |
DBD-1575 | 110/230Vac | 15 (7.5 - 16.5) Vdc | 5A | |
![]() |
DBD-15150 | 110/230Vac | 15 (7.5 - 16.5) Vdc | 10A | |
![]() |
DBD-2475 | 110/230Vac | 24 (12 - 26.2) Vdc | 3.13A | |
![]() |
DBD-24150 | 110/230Vac | 24 (12 - 26.2) Vdc | 6.25A | |
![]() |
DBD-2875 | 110/230Vac | 28 (15 - 30.8) Vdc | 2.7A | |
![]() |
DBD-28150 | 110/230Vac | 28 (15 - 30.8) Vdc | 5.3A | |
![]() |
DBD-4875 | 110/230Vac | 48 (24 - 51.8) Vdc | 1.56A | |
![]() |
DBD-48150 | 110/230Vac | 48 (24 - 51.8) Vdc | 3.1A |
Need help finding the right product model?
